为继续推动莞台两地教育交流与人文互动,充分利用台湾地区优质教育资源,提高我校人才培养质量,根据我校与台湾树德科技大学的合作协议,我校将推荐优秀学生于2023年秋季学期赴台湾树德科技大学研修一学期。
一、学校介绍
台湾树德科技大学是一所乐观、进取,讲究人文、创新、设计与研发的综合性科技大学,1997年成立发展至今,稳健经营且富于发展潜力。树德科大秉承“学术、知性、快乐、希望”的校训,以多元、整合、自律的办校理念,营造开放自主的学习环境,建立互重自律的校园生活,用以培养兼具人文与科技、组织领导与问题解决能力的专业人才,落实理论与实践平衡发展育人理念。
树德科大设有管理、资讯、设计、应用社会及通识教育等5个学院,包含1个博士班、11个硕士班、1个硕士学位学程、21个系、3个学位学程、5个科,学生数逾万人。院系设置对应到社会潮流与生活应用两方面,为学生提供更多升学、进修的渠道和机会。
二、项目介绍
学生到树德科大研修一学期,研修期满,树德科大为我校研修学生颁发成绩单及研修证书;学校承认学生在台研修学分,并予以转换。
参加研修学生应根据个人所在学院和专业选择树德科大相应院/系所研修。
参加研修学生在台期间应根据本人在读专业的课程选择相同或相近的课程,以便返校后转换学分。
研修时间:2023年9月—2024年1月
二、报名条件
1. 家庭经济条件允许,学生自愿、家长同意;
2. 具备良好的政治素质,热爱祖国,纪律观念强,身心健康,适应能力强;
3.我校在校大二、大三年级本科生、大二年级专科生。
4.各科成绩均在合格以上,未有考试作弊或其他违纪行为。
5. 校级及以上优秀学生干部和三好学生在同等条件下优先。
三、报名时间及办法
1.学生填写并提交下列报名资料。
《 广东科技学院学生赴国(境)外学习交流申请表》
《广东科技学院学生参加赴台研修项目须知》
《致参加赴台研修项目学生家长的信&家长同意函》
《广东科技学院学生保留学籍申请表》
报名资料下载地址:http://sie.gdust.edu.cn/zlxz/
资料需认真填写,特别注意家长签名、学院签字及加盖公章部分。
2.报名时间:2023年3月24日—5月6日。
学生须于5月6日16:00前提交报名材料至以下地址:
南城校区:行政楼303室(南门)
松山湖校区:教学楼4-504
四、选拔流程
1.港澳台事务办公室审核学生报名资料,确定面试名单。
2.港澳台事务办公室组织面试,确定研修推荐名单,面试详情另行通知。
3.推荐名单上报学校审核批准,公示名单。
五、行前准备
1.提交赴树德研修所需文件(与报名文件不同)。
2.办理赴台手续。
3.赴台学生参加行前教育。
六、相关费用
1.赴台研修期间,我校学费、住宿费等正常缴纳,赴台前缴清。
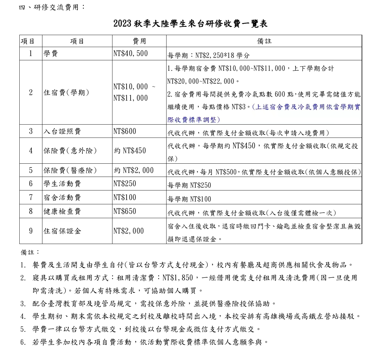
2.树德科大学费及其他相关费用如下:

3.赴台证照及签注费、交通费(含境外往返航班)、生活费自理。
七、详情咨询
办公电话:0769-86211768 86211896
联系人:港澳台事务办公室 张老师
咨询地址:南门行政办公楼303室
更多相信请关注国际教育学院(暨港澳台事务办公室)官方微信公众号:广科国际交流
